注意!发生交通事故,这些情况下一定不能“私了”!(附交通事故私了协议范本)

导读:开车在外,,小擦小碰是避免不了的。很多人遇到交通事故,会首选“私了”的方式。私了省时、省力、成本低、赔付快,但如果不看情况私了,不仅事情得不到解决,反而会产生很多后续问题,以及不必要的麻烦。今天我们就来说说“私了”那些事~

什么是私了

私了:意思是指不经过司法手续而私下了结。在交通事故中,私了一般指不需要交警开具《事故责任认定书》,通过私下协商或者交警协调的方式以解决问题。

对于一些轻微交通事故(通常指未发生人身伤亡的事故),是允许双方私了的。

《中华人民共和国道路交通安全法》第七十条第二款规定:在道路上发生交通事故,未造成人身伤亡,当事人对事实及成因无争议的,可以即行撤离现场,恢复交通,自行协商处理损害赔偿事宜;不即行撤离现场的,应当迅速报告执勤的交通警察或者公安机关交通管理部门。

因此,在法律层面,自行协商(私了)处理事故是合法有效的。

哪些情况下不能私了?

根据《道路交通事故处理程序规定》第十三条规定,以下这些情况不能私了,应保护现场并立即报警处理:

  • 事故造成了人员伤亡

 造成人员伤亡的事故比较复杂,当事车主很难判断具体责任情况。首先需要做的是报警及时对伤者急救。

  • 双方对事故原因和责任归属有争议

发生财产损失事故,当事人对事实或者成因有争议的,以及虽然对事实或者成因无争议,但协商损害赔偿未达成协议的。

  • 和手续不全车辆发生事故

机动车牌照、车辆检验合格标志、车辆保险标志,与缺乏这三种任何一种或以上的车辆发生事故不能私了。

  • 和载运危险物品车辆发生事故

指载运爆炸物品、易燃易爆化学物品以及毒害性、放射性、腐蚀性、传染病病源体等危险物品车辆的。

  • 损坏了公共设施的事故

事故造成了公共设施和建筑物的破坏,不能只顾私事,忘了公事。

  • 无证驾驶或司机不能出示驾驶证

驾驶证过期、失效或者没有驾驶证开车上路,这肯定不能私了,需要交警判定具体是无证驾驶还是忘带驾驶证。

  • 当事司机酒驾或药驾

事故当事司机有饮酒、服用药品(国家管制精神药品或者麻醉药品)和吸毒驾驶行为的不能私了。

  • 当事人不能自行移动车辆的。

  • 一方当事人离开现场的或有证据证明事故是由一方故意造成的。

交通事故私了程序

当事人自行协商处理交通事故,应当按照以下步骤进行处理:

  • 查看财产损失情况。

  • 签订书面“事故事实”协议。

  • 拍照或标划位置后撤离现场。

  • 签订书面赔偿协议。

私了流程注意事项

  • 在确保安全的情况下一定要拍能反映实际情况的现场照片,留下证据。

  • 如有人员受伤一定要及时送往医院,不可在事故现场就决定是否私了以及怎样私了。

  • 根据检查结果再判定能否私了,如果发现伤势较重一定不要选择私了,及时报案。

  • 伤势较轻微,并且协商私了后,双方要签署《交通事故私了协议书》,其中要包括双方当事人信息,事故描述,事故处理方法、检查结果以及赔偿金额等信息,签字按手印,一式两份,双方各持一份。

交通事故私了后,还能反悔吗?

一般来讲,自愿达成的赔偿协议应具有法律约束力,各方应当自觉履行。根据诚实信用原则,各方当事人应受赔偿协议的约束,不得“出尔反尔”,随意反悔。

《交通事故私了协议书》有一定的法律效力,但若私了之后如果后续检查发现伤势较重,存在重大误判的,可申请撤销私了协议。

值得注意的是《交通事故私了协议书》成功撤销之后,必然会存在更多的赔偿。一般保险公司都规定,事故之后48小时内如果不报案,则不立案。也就是说,如果没有及时上报保险公司,冒然私了,后续赔偿就得自掏腰包了。

那么,“私了”交通事故后出现争议怎么处理?

  1. 如果当事人“私了”事故自行撤离现场后,对事故事实或赔偿问题又产生了争议,可以要求交通队继续处理,但是,当事人必须提供有各方当事人签名的事故文字记录材料,由交通队办案人员确定当事人责任并制作《交通事故认定书》。

  2. 如果当事人提供不出事故证据或者无法查证事故事实的,交通队办案人员只在《交通事故认定书》上载明有关情况,将《交通事故认定书》交付当事人,告知当事人向人民法院提起民事诉讼。

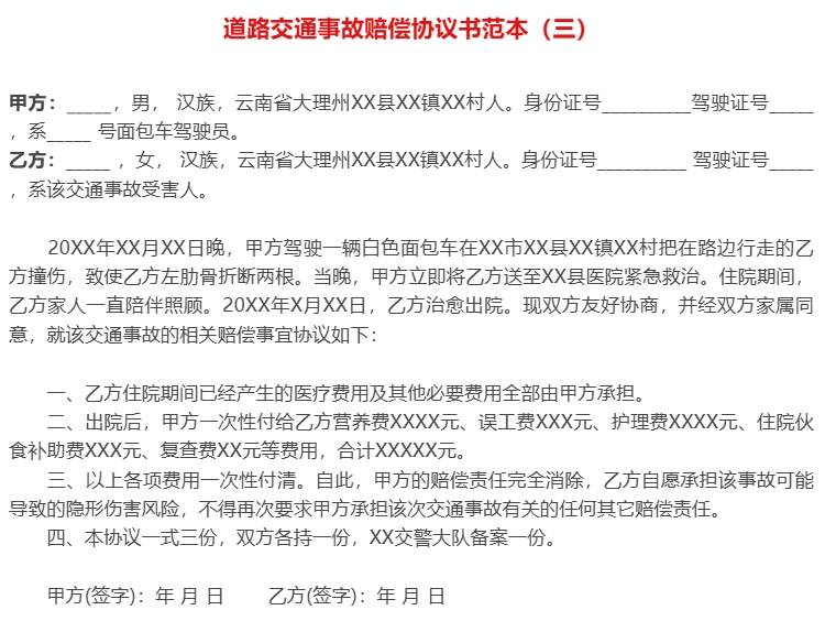
交通事故私了协议怎么写?

《道路交通事故处理程序规定》21条规定:“当事人自行协商达成协议的,制作道路交通事故自行协商协议书,并共同签名。道路交通事故自行协商协议书应当载明事故发生的时间、地点、天气、当事人姓名、驾驶证号或者身份证号、联系方式、机动车种类和号牌号码、保险公司、保险凭证号、事故形态、碰撞部位、当事人的责任等内容。”

以下是《交通事故私了协议书》范本,供大家参考:

交通事故自行协商协议书.webp

协议范本1.png


协议范本2.png协议范本3.png

标签:

刑事辩护中心 侵权法律中心
婚姻家事中心
执行保全中心 财税法律中心 医事法律中心
诉讼服务中心 企业法律中心 承业风采风貌
承业新闻资讯 承业普法栏目
更多立即咨询»
返回顶部

遇到问题?请给我们留言

15310094552

微信扫一扫